泰兴启动防台风IV级应急响应
注意!泰兴发布
台风蓝色预警信号
启动防台风IV级应急响应
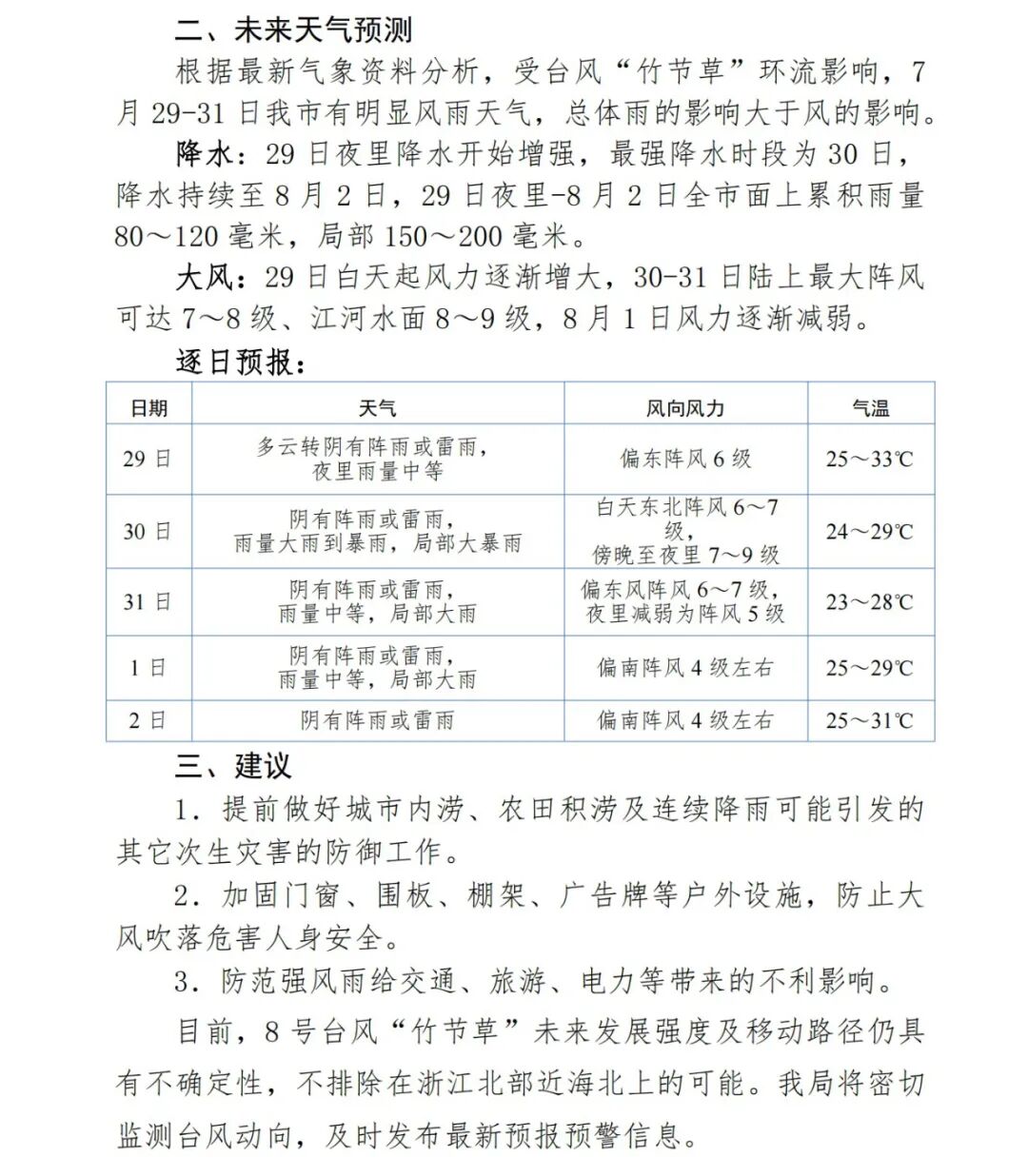
泰兴市气象台2025年7月29日11时47分发布台风蓝色预警信号:受今年第8号台风“竹节草”影响,预计29日后半夜-31日我市最大阵风可达陆上7~8级、水面8~9级;过程雨量可达大雨到暴雨,局部大暴雨,并伴有小时雨强30~50毫米的短时强降水。泰兴市防汛抗旱指挥部于7月29日12时30分起,启动我市防台风IV级应急响应。
同时,泰兴发布重要天气报告:
收到台风预警
如何避险?
图↓↓
(左右滑动查看)
请市民朋友们
关注了解气象预报信息
提高防灾避险能力
如遇台风暴雨天气
做好防范措施
确保自己和家人的安全



编辑 | 徐俐
相关阅读
- 全面启动!今年海陵这3个小区即将大变样2025-09-24
- 泰兴高端装备制造业,上半年新开工亿元以上项目26个2025-09-24
- 泰州海陵:“法治+服务”双轮驱动,护航企业高质量发展(省推推2025-09-24
- 泰州:特色农业绘就金秋“丰”景图2025-09-24
- 产值增12.4%,目标300亿!靖江汽车零部件产业“新”力澎湃2025-09-24
- 青春华章丨荔枝网评:把家国情怀放飞海天2025-09-24





